Skematik Sakelar Siul
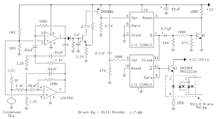
Ini merupakan perpanjangan dari rangkaian flip flop sakelar CMOS yang ditunjukkan pada bagian "Relai pengontrol sirkuit" dengan tambahan dua filter bandpass dan mikrofon kondensor sehingga relai dapat diubah dengan cara bersiul. Mikrofon condender yang digunakan adalah Radio Shack #270-090C yang dipasang di PCB.
Filter disetel ke sekitar 1700 Hz. Nilai resistor untuk filter dapat dihitung menggunakan tiga rumus di bawah ini tetapi kita perlu mengasumsikan penguatan dan faktor Q untuk filter dan Q rangkaian harus lebih besar dari akar kuadrat (Gain/2).
Mikrofon hanya menghasilkan beberapa milivolt sehingga penguatan keseluruhan harus sekitar 4000 atau sekitar 65 untuk setiap filter. Q atau faktor kualitas adalah rasio frekuensi pusat terhadap bandwidth (-3dB poin) dan dipilih menjadi 8 yang lebih besar dari 5,7 yang merupakan nilai minimum untuk penguatan 65. Kedua nilai kapasitor harus sama untuk memudahkan penghitungan nilai resistor dan dipilih menjadi 0,01uF yang merupakan nilai umum dan dapat digunakan pada frekuensi audio. Dari asumsi tersebut, nilai resistor dapat dihitung dengan rumus berikut.
R1 = Q/(G*C*2*Pi*F) = 8/(65*.01^-6*6.28*1700) = 1152 or 1.1K
R2 = Q / ((2*Q^2)-G)*C*2*Pi*F) = 8/((128-65)*.01^-6*6.28*1700)= 1189 or 1.2K
R3 = (2*Q)/(C*2*Pi*F) = 16/(.01^6*6.28*1700) = 150K
Op-amp dibias menggunakan pembagi tegangan dari dua resistor 10K sehingga keluaran akan terpusat di sekitar setengah tegangan suplai atau 6 volt. Output dari filter kedua mengisi kapasitor 1uF di basis transistor NPN (2N3904 atau serupa). Tegangan emitor dibias sebesar 6,6 volt dengan menggunakan resistor 3,3K dan 2,7K sehingga transistor akan menghantarkan dan memicu flip flop ketika sinyal puncak dari filter mencapai 8 volt.
Angka 8 volt adalah tegangan emitor (6,6) ditambah penurunan tegangan basis emitor (0,7) ditambah penurunan dioda (0,7). Sensitivitasnya dapat diatur dengan mengubah nilai resistor 2,7K atau 3,3K sehingga diperlukan amplitudo sinyal yang lebih besar atau lebih kecil untuk memicu flop flop.
Oleh : Bill Bouden

Tidak ada komentar:
Posting Komentar